


会议以“促进出版行业生产流程再造,提高图书编纂质量,提高图书编纂效率,提升图书出版的数字化数据化,降低图书生产成本”为主题,陕西人民出版社、国防工业出版社、上海辞书出版社、重庆大学出版社、山东大学出版社、华中科技大学出版社、清华大学出版社、哈尔滨工程大学出版社、浙江大学出版社、哈尔滨工业大学出版社十家出版社代表参会,共同探讨新时期出版业数字化生产发展之路,聚焦图书智能化生产经验分享。
本次会议由方正电子数字出版产品事业部总经理高国连主持,强调了协同编纂系统对提升出版质量,提高出版效率,提升出版数字化、数据化能力,降低成本的作用,即“三提一降”。

方正电子数字出版产品事业部总经理高国连
会上,东财社社长田世忠致欢迎辞,并介绍了近年来出版社生产数字化流程再造的建设情况。

东北财经大学出版社社长田世忠

东财社副社长刘瑞东介绍了图书数字化流程创新在东财社应用的整体情况,详细分享了基于协同编纂系统在东财的实际生产流程,强调了“编辑”在新流程中的核心作用(即实现“编辑快乐,快乐编辑”),强调在新流程作业中“智能审校、智能排版、智能比对”三大工具的发动机核心作用,并从出版法规政策的视角对新流程中各环节的职责进行了解读,强调了智能生产流程再造的核心目标是提升图书出版的结果质量和过程效率。
在交流环节中,刘瑞东副社长强调了协同编纂落地的几个关键因素:一是社长总编等社领导要带头使用系统;二是建立试错容错机制并制定适当的激励办法;三是应用初期,要建立高效的示范团队,选择参与意愿强、学习能力强的编辑先行试点,再逐步带动全局。

东北财经大学出版社副社长刘瑞东

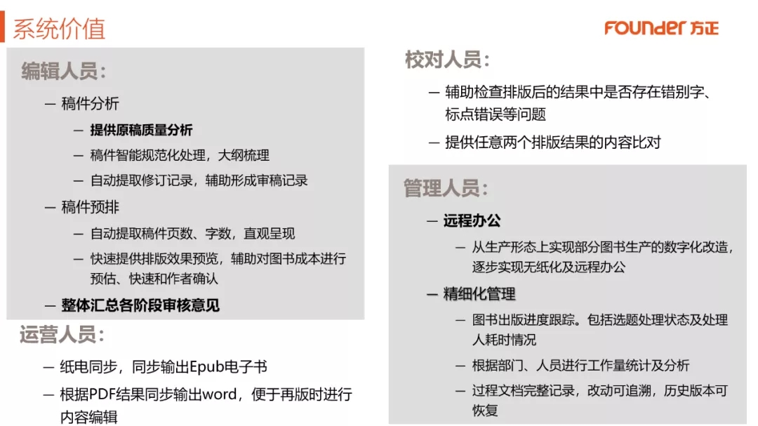
方正电子数字出版产品事业部产品总监杨勇介绍了方正电子三年来在协同编纂的研发成果和未来的规划,进而阐述了协同编纂系统对管理、编辑、校对、排版等角色所带来的价值,同时表示方正电子未来仍会把强化工具类产品能力作为研发重点,同时增加图书的“轻发布”模块,让数字出版物实现生产即发布,满足部分图书即时发布的场景。

方正电子数字出版产品事业部产品总监杨勇

方正协同编纂编校排一体化流程

协同编纂系统价值所在
东财社融媒体编辑实验中心协调人龚小晖介绍了融媒体编辑实验中心的人员结构、生产情况以及采用新系统后在效率和质量方面的提升。龚小晖表示,通过对编纂系统及其工具的应用,能够将同一问题有效逐一识别,减少漏改错改,减少核红等重复劳动;同时基于确定的版式审稿,效率明显提升,在审稿过程中无须再关注字体、字号、图表等一系列版式问题;如成书般的稿件更易于阅读,关注点几乎全部转向政治性、知识性、结构性等错误。通过近60本图书数字化生产的实验,新流程的图书生产周期与原流程相比,出版周期缩短了1/3的时间,同时,图书差错率相比传统生产流程平均降低万分之零点三左右。

东北财经大学出版社
融媒体编辑实验中心协调人龚小晖
东财社总编室李彬主任介绍了协同编纂系统在总编室的具体应用情况,包括新建选题、任务的进度以及统计分析等功能的介绍,通过这些功能的应用极大地减少了总编室的分析工作;东财社编辑时博介绍了具体审稿过程中的工具应用,如利用智能审校工具能够有效地提高稿件质量。方正电子通用产品事业部总经理刘静华介绍了飞翔编辑工具近段时间的改进及未来规划,让飞翔成为编辑、作者的版式写作工具。

随后,十余家出版社进行了充分的讨论。其中,浙江大学出版社副社长金更达表示当前文字编辑主要精力在修改字词差错,对智能工具的应用让编辑更多的精力集中在看结构、看逻辑性等方面;山东大学出版社总编辑王贻社表示同步出版能力如epub的输出能够优先降低出版成本,提升出版效率;华中科技大学出版社总编辑姜新祺表示希望在智能审校工具中加入引文检查,提升编辑加工效率。此外,陕西人民出版社副总编辑刘景巍,重庆大学出版社副总编雷少波、国防工业出版社副总编徐辉、清华大学出版社李万红分别做了精彩发言。大家针对图书数字化生产过程中一些具体应用及落地问题进行了沟通及交流,认为利用新技术改变传统出版模式很有必要。




当前传统出版模式已经阻碍了出版行业的发展,生产周期过长,生产效率低下成为当前图书生产阶段的阻力。同时,只有加大智能技术在出版领域的应用,才能实现生产环节的“三提一降”,才能高效推进数字出版融合发展的进程。
关注pa尊龙凯时集团